teppo Posted December 17, 2013 Author Posted December 17, 2013 @arjen: just to make sure the issue isn't related to the URL (shouldn't, but who knows), I've added alternative address for the feed: http://www.flamingruby.com/blog/feed.xml If you have time, I'd appreciate if you could try that one out and see if works any better. I'll probably try to debug this myself at some point too, as I've had similar issues earlier with some feed readers. It's not much of an issue on my own site, but on a client site.. well, let's just say that it would be nice to know what's causing this before that happens 1
arjen Posted December 17, 2013 Posted December 17, 2013 Yesterday your feed was empty, today it's there. Must been a Digg issue. I just tried your other url too and this times it worked instantly. 1
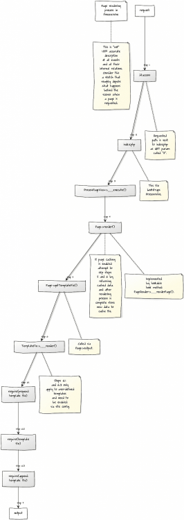
Ivan Gretsky Posted November 8, 2018 Posted November 8, 2018 Today I needed to get back to PW page rendering diagram that once was on this site. And found the site totally gone) There was a couple of inspiring articles there like the one I was looking for. Are they totally gone too @teppo? ?
Zeka Posted November 8, 2018 Posted November 8, 2018 @Ivan Gretsky You still can access the site via https://archive.org/web/ 2
Ivan Gretsky Posted November 9, 2018 Posted November 9, 2018 Yep! Here it is! I linked to the very beginning of the blog where all the tasty bits are (all the newer pages are filled with ProcessWire Weekly issues, which are still available on a dedicated site). If you want to read something [dated, but still very] interesting about ProcesWire nuts and bolts, this is the place for you! 2
szabesz Posted November 9, 2018 Posted November 9, 2018 On 11/8/2018 at 3:38 PM, Ivan Gretsky said: PW page rendering diagram that once was on this site This one? Spoiler mapping processwire page render process: 3
Recommended Posts
Create an account or sign in to comment
You need to be a member in order to leave a comment
Create an account
Sign up for a new account in our community. It's easy!
Register a new accountSign in
Already have an account? Sign in here.
Sign In Now